泉果基金管理层变动背后的信号与启示
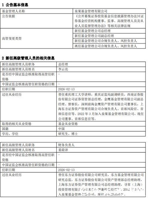
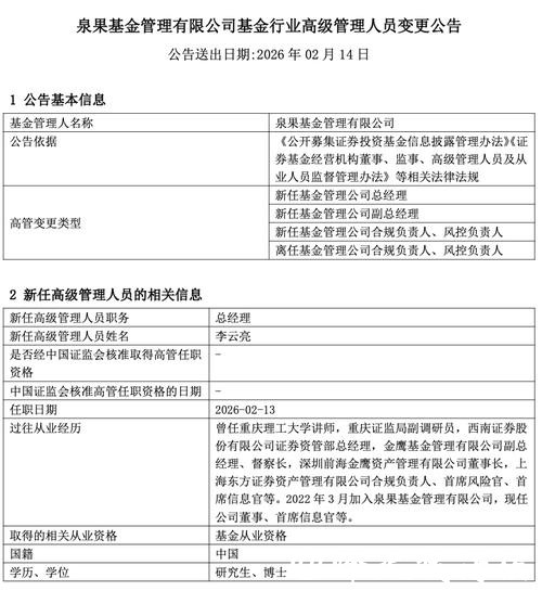
在当下竞争日益激烈的公募基金行业中 每一次管理层调整 都不仅是企业内部的人事变动 更是对外释放战略和治理信号的重要时刻 泉果基金官宣管理层变动 由李云亮升任总经理 新任孙媛担任合规负责人和风控负责人 这一组合在市场上引发了广泛关注 从表面上看 是一次常规的人事调整 从深层来看 则折射出中小型基金公司在新监管周期与高质量发展要求下的主动求变与布局思路 尤其是在合规与风控监管日趋从严 产品与投资愈发同质化的环境下 此次调整值得投资者和行业从多个维度加以解读

围绕这次泉果基金管理层变动 可以看到公司战略重心的明显重塑 一方面 让熟悉公司业务与投研体系的李云亮升任总经理 有助于提升战略决策与一线业务之间的协同效率 透过管理层调整 将投研逻辑与公司整体发展节奏更紧密地绑定 另一方面 将合规负责人和风控负责人职务集中由孙媛出任 在制度安排层面传递出一个清晰信号 即在追求规模与业绩的同时 把合规风控视为公司治理的核心底座 这种以投研驱动为表 以风险管理为里 的双轮驱动框架 在近几年多次市场波动之后 更显得尤为重要
从行业背景看 公募基金已从以往粗放发展的阶段 转入对治理结构 合规体系 产品适配性和长期回报更加看重的新阶段 监管层持续强调持有人利益优先 强化对销售适当性 估值核算 流动性管理等关键环节的监管 这对包括泉果基金在内的机构提出了更高要求 在这样的环境下 公司选择在同一时间明确总经理人选 并重新梳理合规与风控负责人架构 某种意义上是对外宣示 公司将在战略扩张与稳健经营之间 寻求更均衡的答案 通过管理层的重新配置 将监管导向真正内化为治理结构和业务实践的一部分
从个人角色来看 李云亮升任总经理 意味着泉果基金将管理重心更多地向专业化和体系化投研靠拢 总经理不仅需要对业绩负责 更需要对企业文化 团队建设与长远战略负责 如果说过去许多机构习惯于依赖个别明星基金经理 那么如今的转型方向则更强调投研平台化能力 与风险控制体系的深度融合 李云亮在公司内部历练后走上总经理岗位 有望延续既有投研优势 又通过管理视角促进产品布局 客户服务 渠道合作之间的更好联动 为中小型公募在夹缝中突围提供一个有代表性的样本
相较于总经理岗位的高频曝光 合规负责人和风控负责人往往更为低调 但在现代资产管理机构中 这两个角色实际处于核心枢纽位置 将合规与风控由同一位负责人统筹 有利于减少制度空档与沟通成本 让规则制定 风险识别 与日常内控形成闭环 孙媛出任这两个关键岗位 一方面可以在公司内部推动合规文化下沉 将法规要求转化为可执行的流程和标准 另一方面 能够在产品设计 投资决策 运作环节中更提前地嵌入风控思维 从源头压缩潜在风险空间 在强监管大环境下 这种前置式风控远比事后问责更具价值
可以以一个简化的行业案例来对比理解 某些基金公司在快速扩张阶段 盲目追求规模 增配高波动资产 却忽视合规审核和流动性压力测试 在市场剧烈调整时 产品出现净值大幅回撤 甚至触及赎回风险 不仅损害持有人利益 也直接伤害品牌与渠道关系 反观近年一些重视风控的机构 在资产配置上设置较为严格的集中度上限 对交易对手和底层资产进行穿透式审查 即便在市场震荡时期 也能保持产品净值相对平稳 这类案例表明 风控看似削弱短期进攻性 实则是在为企业争取长期生存空间 泉果基金此次由孙媛统筹合规与风控 正是意在夯实这样的生存空间

在投资者视角下 管理层变动往往会引发两个核心疑问 一是公司投研风格是否会出现大幅变化 二是既有产品的稳定性是否会受到影响 从目前公开信息和行业惯例看 李云亮从公司内部晋升 有利于保持泉果基金既有投资框架与研究方法的延续性 避免因空降管理层而出现团队磨合问题 对存量投资者来说 这有助于降低风格漂移的不确定性 更重要的是 新任管理层如果能在维护投研稳定的基础上 引入更精细的风险预算机制 对不同产品线进行差异化管理 那么公司整体产品矩阵的风险收益特征 有望变得更加清晰和透明
站在公司长远发展的角度 此次管理层调整还释放出一个重要信号 即泉果基金正在通过优化治理结构 来适应更加专业化与精细化的行业分工 在渠道机构不断抬高合作门槛的当下 银行 代销平台和机构客户越来越重视基金公司的内部治理质量 包括合规风控记录 信息披露完整度 内部问责机制等 具有清晰治理结构和稳定管理班子的基金公司 更容易赢得渠道信任 从而获得更好的产品展示与销售资源 因此 这类管理层调整并非只关乎内部岗位安排 也是在为未来市场竞争配置基础筹码

值得注意的是 管理层调整本身并不自动等同于治理优化 真正决定效果的是后续的执行力与制度落地 泉果基金在李云亮和孙媛走上新岗位之后 能否保持决策透明 推动部门之间的有效协作 将合规风控嵌入日常流程而不是停留在文件层面 将成为外界观察的重点 若公司能在披露中持续展现对风控事件的敏感度 对持有人权益保护的主动性 以及对内部问责的力度 则有望逐步将这次管理层变动 转化为品牌可信度的加分项
从更宏观的视角看 泉果基金此次人事调整 在某种程度上代表了中小机构在行业格局分化背景下的一种主动选择 一边通过总经理换届强化战略聚焦和组织执行 一边通过合规与风控负责人调整 夯实风险底线和内部控制 对于投资者而言 理解这类管理层变动背后的制度逻辑和战略意图 远比只关注短期产品排名更重要 因为真正决定一家公司能否穿越周期的 往往不是单一年度的收益排名 而是其治理结构是否足够稳健 合规风控是否真正落到实处 在这一意义上 泉果基金官宣管理层变动 为业界提供了一个观察公募公司治理升级的有价值窗口 也为持有人识别长期值得托付资产的机构 提供了新的参考维度
需求表单
您的电子邮件地址不会被公开。必填字段已标记*